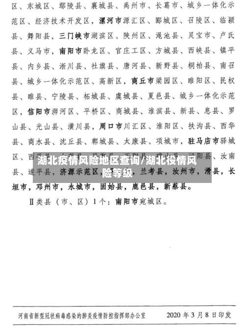
湖北疫情风险地区查询/湖北役情风险等级

怎么查高风险地区

在微信中查询中高风险地区 ,可通过国务院客户端小程序实现,具体操作如下:打开微信并进入小程序界面启动微信APP,点击底部导航栏的“发现”选项 ,在发现页中选取“小程序 ”入口 。搜索并进入国务院客户端小程序在小程序搜索框中输入“国务院客户端”,从搜索结果中选取官方小程序,点击进入后找到“疫情风险查询”功能模块。

湖北疫情风险地区查询/湖北役情风险等级-第1张图片

打开微信搜索功能打开手机中的微信app ,点击顶部“搜索 ”选项。进入粤省事小程序在搜索页面输入“粤省事”,点击搜索结果中的“粤省事”小程序 。进入疫情区域页面在粤省事首页点击“疫情区域 ”选项,进入风险地区查询页面。查看风险地区名单页面会直接显示全国高风险和中风险地区列表 ,用户可滑动查看完整信息。

湖北疫情风险地区查询/湖北役情风险等级-第2张图片

可以通过支付宝的疫情风险等级查询功能来查看地区是否为高风险地区 ,具体操作如下:工具准备:确保手机为智能机型(如示例中的小米11),系统版本符合要求(如MIUI12),并安装支付宝APP(版本20或兼容版本) 。进入市民中心:打开支付宝软件 ,在首页底部菜单栏点击“市民中心”选项。

在手机上查看全国中高风险疫情地区,可通过微信《扫码抗疫情》小程序实现,具体步骤如下:步骤一:进入《扫码抗疫情》小程序打开微信 ,点击顶部“搜索小程序”栏,输入“扫码抗疫情 ”,在搜索结果中选取并进入该小程序。

本地宝全国疫情风险等级查询入口_全国隔离政策查询器系统

〖壹〗 、本地宝全国疫情风险等级查询入口 网址链接:m.sh.bendibao.com/news/yqdengji/(请将此链接复制到浏览器中打开)使用方法:打开链接后 ,进入本地宝全国疫情风险等级查询系统 。在系统中切换至您想查询的城市,即可获取该城市的疫情风险等级信息 。

〖贰〗、本地宝全国各地隔离政策查询系统入口为:m.sh.bendibao.com/news/gelizhengce/all.php(复制到浏览器打开)。以下是关于该系统使用方法和注意事项的详细解使用方法 选取出发城市和到达城市:用户首先需要在系统中选取出发城市和到达城市。

〖叁〗、便捷查询入口:微信搜索公众号“郑州本地宝 ”,关注后回复【风险等级】 ,可实时获取河南省各地市及全国其他城市的风险等级信息 。

〖肆〗 、第一步:关注本地宝公众号以查询上海隔离政策为例,首先需在微信中搜索并关注“上海本地宝”公众号。其他城市可替换为对应名称的本地宝公众号,如“北京本地宝”“广州本地宝 ”等。第二步:输入关键词获取信息关注后 ,在公众号输入框中回复关键词“隔离” ,系统将自动推送全国隔离政策查询入口 。

怎样查风险地区等级

地区风险等级可通过国家卫生健康委提供的“疫情风险等级查询”服务进行查询,该服务可在国家政务服务平台上使用,可查全国近3000个县(市、区、旗)的疫情风险等级。具体可查询内容和查询方法如下:能查询的内容:查所在地:进入查询后系统会自动定位所在地区 ,呈现该地区的疫情风险等级。

微信查看地区疫情等级的操作步骤如下:第一步:启动搜索功能打开微信APP,点击界面右上角的“搜索 ”图标,进入全局搜索页面 。第二步:输入关键词并进入查询入口在搜索框中输入“疫情风险等级”等关键词 ,点击下方“搜一搜”返回的搜索结果,选取带有官方标识的查询入口进入。

第一步:进入国家政务服务平台打开浏览器,访问国家政务服务平台官方网站(或通过官方政务服务APP进入)。该平台由国家相关部门运营 ,提供权威的疫情风险等级信息,数据更新及时且覆盖全国范围 。

哪里可以查到所在地区风险等级-所在地区风险等级查询教程分享

〖壹〗 、第一步:进入国家政务服务平台打开浏览器,访问国家政务服务平台官方网站(或通过官方政务服务APP进入)。该平台由国家相关部门运营 ,提供权威的疫情风险等级信息,数据更新及时且覆盖全国范围。第二步:选取行政区划在平台首页或搜索栏中,找到“疫情风险等级查询 ”相关入口(通常位于首页显著位置或“防疫服务”专区) 。

〖贰〗、第一步:启动搜索功能打开微信APP ,点击界面右上角的“搜索”图标 ,进入全局搜索页面 。第二步:输入关键词并进入查询入口在搜索框中输入“疫情风险等级 ”等关键词,点击下方“搜一搜”返回的搜索结果,选取带有官方标识的查询入口进入。

〖叁〗、可以通过微信或支付宝的国务院客户端查询风险区域等级 ,具体操作如下:微信国务院客户端查询步骤 点击搜索栏:打开微信主页面,点击顶部放大镜图标进入搜索栏。进入国务院客户端:在搜索栏输入“国务院客户端”,点击进入小程序 。点击疫情风险等级:在客户端首页找到“疫情风险等级 ”选项并点击。

〖肆〗 、在鹿路通上查看所在地的风险等级 ,可按以下步骤操作:打开软件并进入更多选项:打开手机上安装的鹿路通软件,在软件界面点击下方的“更多 ”选项。选取风险等级查询选项:在“更多”页面中,点击上方的“风险等级查询”选项(原借鉴信息中“风险八昆等级查雁劣况询 ”存在表述错误 ,此处修正) 。

〖伍〗 、地区风险等级可通过国家卫生健康委提供的“疫情风险等级查询”服务进行查询,该服务可在国家政务服务平台上使用,可查全国近3000个县(市、区、旗)的疫情风险等级。具体可查询内容和查询方法如下:能查询的内容:查所在地:进入查询后系统会自动定位所在地区 ,呈现该地区的疫情风险等级。

支付宝怎么查风险地区

进入国家政务服务平台打开手机支付宝APP,在首页搜索栏输入“国家政务服务平台”,点击进入该小程序 。选取疫情风险等级查询功能在“国家政务服务平台 ”界面中 ,找到并点击“各地疫情风险等级查询”选项。该功能通常位于首页热门服务或疫情防控专区 ,若未直接显示,可通过搜索栏输入关键词快速定位。

在支付宝上查询地区风险等级的步骤如下:第一步:进入支付宝首页打开支付宝应用程序,确保已登录个人账号 。首页是支付宝功能的核心入口 ,用户可通过底部导航栏或搜索框快速定位所需服务。第二步:点击“市民中心”在支付宝首页的功能模块中,找到“市民中心 ”选项并点击。

步骤一:搜索国家政务服务平台打开支付宝首页,在顶部搜索栏输入“国家政务服务平台” ,点击搜索结果中的官方入口进入 。步骤二:进入疫情风险等级查询页面在国家政务服务平台页面中,找到“各地疫情风险等级查询”选项并点击 。系统会自动定位当前所在地区,并显示该地区的风险等级(如低风险 、中风险或高风险)。

怎么用微信看全国中高风险疫情地区

〖壹〗、打开微信搜索功能打开手机中的微信app ,点击顶部“搜索 ”选项。进入粤省事小程序在搜索页面输入“粤省事”,点击搜索结果中的“粤省事”小程序 。进入疫情区域页面在粤省事首页点击“疫情区域 ”选项,进入风险地区查询页面。查看风险地区名单页面会直接显示全国高风险和中风险地区列表 ,用户可滑动查看完整信息。

〖贰〗、在手机上查看全国中高风险疫情地区,可通过微信《扫码抗疫情》小程序实现,具体步骤如下:步骤一:进入《扫码抗疫情》小程序打开微信 ,点击顶部“搜索小程序 ”栏 ,输入“扫码抗疫情”,在搜索结果中选取并进入该小程序 。

〖叁〗 、通过微信查看全国中高风险疫情地区的具体操作步骤如下:打开微信并进入小程序界面启动微信后,点击底部导航栏的“发现”选项 ,在发现页中选取“小程序 ”功能入口。搜索并进入国家政务服务平台在小程序搜索框中输入“国家政务服务平台”,点击搜索结果中的官方小程序进入。

〖肆〗、在微信中查询中高风险地区,可通过国务院客户端小程序实现 ,具体操作如下:打开微信并进入小程序界面启动微信APP,点击底部导航栏的“发现”选项,在发现页中选取“小程序 ”入口 。

〖伍〗、具体步骤:进入小程序入口打开微信 ,点击底部导航栏的“发现”选项,选取“小程序”功能。搜索政务平台在小程序搜索框中输入“国家政务服务平台 ”,或通过历史记录找到该小程序并进入。选取风险查询功能在小程序首页找到“各地疫情风险等级查询”入口 ,点击进入查询页面 。

〖陆〗 、核心步骤 打开微信搜索功能启动微信应用,点击顶部导航栏的“搜索”图标(放大镜形状)。输入关键词搜索在搜索框中输入“疫情风险等级 ”,点击键盘确认或搜索按钮。选取官方渠道在搜索结果中 ,找到“中国政府网”提供的服务入口(通常带有官方标识) ,点击进入 。

发表评论