内蒙疫情中风险地区/内蒙古中风险区

新一轮疫情波及20省38市,全国高中风险地区“5+66 ”,本轮疫情由多个不...

截至11月6日19时,新一轮疫情已波及20个省(自治区 、直辖市)38个市 ,全国现有高风险地区5个 、中风险地区66个 ,本轮疫情由多个不关联的境外输入源头引发 。

内蒙疫情中风险地区/内蒙古中风险区-第1张图片

截至11月2日19时,新一轮疫情波及17省34市,全国高中风险地区为“3+43 ” ,重庆、成都均通报新增本土确诊病例 。

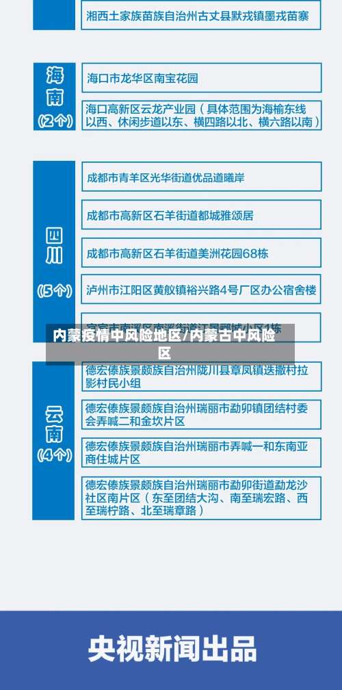
内蒙疫情中风险地区/内蒙古中风险区-第2张图片

南京市此次疫情由德尔塔毒株引起,截至7月26日24时,全市累计报告本土确诊病例106例 ,本土无症状感染者6例,且已开展多轮全员核酸检测,第三轮全员核酸检测也在提前准备中。疫情基本情况病毒毒株:引起这次疫情的病毒毒株是德尔塔毒株。

内蒙疫情中风险地区/内蒙古中风险区-第3张图片

近来国内疫情形势较为严峻 ,而根据国务院客户端APP对全国疫情中高风险地区目录调整的情况,截止到12月19日24时31省区市高风险地区有13个,中风险地区有58个 ,具体的中国风险名单如下 。

全国近来有36个中风险地区,分别是哪些?

近来全国共有5个高风险地区,分布在内蒙古、北京 、甘肃、宁夏、黑龙江。中风险地区:新增9个中风险地区,涉及河南郑州市 、周口市 ,云南瑞丽市 ,辽宁大连市,四川成都市。

截至近来,国内共有2个高风险地区 ,76个中风险地区,主要分布在陕西省、河南省、浙江省等地,以下为详细信息(数据不包括港澳台地区):高风险地区:具体地区名单会随疫情形势动态调整 ,可通过权威渠道实时查询 。

辽宁省营口市鲅鱼圈区熊跃镇辽海花园社区 、鲅鱼圈区红海社区益海福都社区为中等风险区。辽宁省营口市盖州市陈屯镇杨店村。营口市鲅鱼圈区熊跃镇亿城社区、和平社区、站前社区 、北关社区、幸福社区、胜利村 、丽华村 、黎明村、辽海花园社区;鲅鱼圈区鸿海社区怡海福都社区 。中等风险地区的食物搭配应保持平衡。

全国现有19988个高风险地区,涉及31个省(自治区、直辖市)和新疆生产建设兵团 、266个设区市(区);1266个低风险地区,涉及31个省(自治区、直辖市)和新疆生产建设兵团、242个设区市(区)。

全国中风险地区名单有:朝阳区六里屯街道六里屯北里10号楼及底商 。海城区高德街道马栏村委会海枫和苑。海城区高德街道马栏村委会高德教育住宅小区第1排7幢第10至12号。海城区高德街道开江村委会向海大道蔡屋村16号 。海城区高德街道庙山社区 、沙脚社区 。海城区高德街道马栏村委会猛鸡特村。

内蒙古是低风险地区吗

〖壹〗、当前内蒙古风险等级:截至近来 ,内蒙古自治区全域均为低风险地区。青岛市报备要求:青岛市部分区市、街道要求外地来返人员提前三天向社区或村居报备 。低风险地区返青人员虽无强制报备要求,但建议主动联系社区报备,以便社区掌握行程信息并提供防控指导。

〖贰〗 、低风险地区人员隔离要求内蒙古近来为低风险地区 ,返津人员无需集中隔离或居家隔离,但需配合落实核酸检测证明查验及健康监测措施。

〖叁〗、截止2021-09-15 14:57:43 最新数据显示,内蒙古地区近来没有中、高风险区域 ,都是低风险地区 。疫情的高中低风险区域的划分标准 什么是疫情高中低风险地区 高风险区域:指的是累计新冠肺炎病例超过了50例 ,同时〖Fourteen〗 、天内是有聚集性疫情出现。

〖肆〗、内蒙古呼和浩特:低风险地区人员到内蒙古呼和浩特,只需持健康码绿码即可通行;中风险地区要求核酸检测阴性报告和健康码绿码;高风险地区直接进行隔离,但要保证12月15日之后 ,未前往邢台市和石家庄市。

〖伍〗、内蒙古属于低风险地区 。通过查询相关公开信息显示,截止于11月29日内蒙古社会面连续14日无新增确诊病例或无症状感染者。经内蒙古自治区新冠肺炎疫情防控指挥部医疗防控组同意,自公告发布之日起 ,内蒙古由高风险地区调整为低风险地区。截至近来,内蒙古全域低风险 。

〖陆〗 、内蒙古包头市自2022年2月27日起将青山区青福镇北区划定为中风险地区,调整后全市共有8个中风险区域 ,其余地区为低风险地区。

发表评论