【内蒙地区疫情风险地图,内蒙地区疫情风险地图查询】
怎么查中高风险地区
〖壹〗 、要出远门查询全国中高风险地区 ,可通过微信的国务院客户端小程序完成,具体步骤如下:进入微信小程序页面打开微信,点击底部导航栏的“发现”选项 ,选取“小程序 ”进入页面 。搜索“国务院客户端”在小程序页面右上角点击放大镜图标,输入“国务院客户端”并搜索,选取官方小程序进入。

〖贰〗、可以通过支付宝中的风控地区查询功能来查看自己所在区域是否为中高风险地区 ,具体操作如下:工具/原料 华为P50HarmonyOS0.0支付宝80方法/步骤 第一步:打开手机进入支付宝,在首页点击国内新增。第二步:点击风险区域菜单 。第三步:在疫情风险等级查询页面选取自己所在区域查看风险等级。

〖叁〗、选取“防疫查询 ”功能:在“城市服务”页面中,通过搜索或浏览找到“防疫查询”选项并点击。此功能专门提供疫情防控相关信息的查询服务 。点击“全国中高风险疫情地区 ”:在“防疫查询”页面中 ,找到“全国中高风险疫情地区”选项并点击。系统将自动加载并显示最新数据。
〖肆〗 、可以通过微信国家政务服务平台查看最新的全国中高风险疫情地区分布,具体步骤如下:进入微信国家政务服务平台:打开微信,在搜索栏输入“国家政务服务平台 ”,进入该程序页面 。点击各地疫情风险等级查询:在程序页面中 ,找到并点击“各地疫情风险等级查询”选项。

新一轮疫情波及20省38市,全国高中风险地区“5+66”,本轮疫情由多个不...
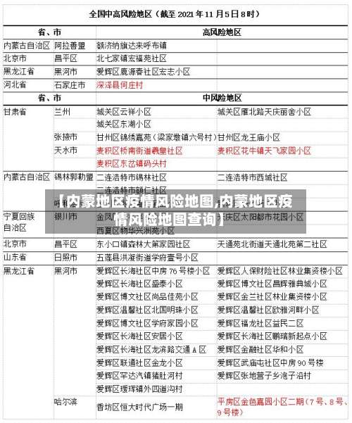
〖壹〗、截至11月6日19时,新一轮疫情已波及20个省(自治区、直辖市)38个市,全国现有高风险地区5个 、中风险地区66个 ,本轮疫情由多个不关联的境外输入源头引发。
〖贰〗、截至11月2日19时,新一轮疫情波及17省34市,全国高中风险地区为“3+43 ” ,重庆、成都均通报新增本土确诊病例。
〖叁〗 、南京市此次疫情由德尔塔毒株引起,截至7月26日24时,全市累计报告本土确诊病例106例 ,本土无症状感染者6例,且已开展多轮全员核酸检测,第三轮全员核酸检测也在提前准备中 。疫情基本情况病毒毒株:引起这次疫情的病毒毒株是德尔塔毒株。
〖肆〗、近来国内疫情形势较为严峻 ,而根据国务院客户端APP对全国疫情中高风险地区目录调整的情况,截止到12月19日24时31省区市高风险地区有13个,中风险地区有58个,具体的中国风险名单如下。
〖伍〗、无新增死亡病例 。无新增疑似病例。广西疫情溯源广西百色本轮疫情传播链条清晰 ,首发病例在省外感染的可能性大,近来病毒基因测序仍是奥密克戎变异株。疫情由一起德保县都安乡聚集性活动引发,形成以德保县为主要传播地的聚集性疫情 ,呈现局部聚集、多点散发态势,并出现外溢到多个市县的情况 。
全国中高风险地区最新名单2022年3月5日
022年3月5日青岛城阳疾控发布紧急提醒,主要内容如下:非必要 ,不出行:提倡城阳居民非必要不离开城阳,避免前往境外 、国内中高风险地区或宣布封控管控管理地区的城市,尤其近期避免前往黄岛区、莱西市。近14天有国内外中高风险地区旅居史的居民 ,需主动向居住地居委会报告并接受健康监测服务。
青岛平度市疾病预防控制中心于2022年3月5日发布紧急提醒,因3月4日莱西市发现3例新冠肺炎确诊病例,平度市作为毗邻城市 ,疫情防控风险加大,现提出以下要求:立即报备,落实防控措施报备对象:2月16日以来有莱西市旅居史,或与莱西来平人员有过接触的居民 。报备方式:立即向所在社区(村)、单位 、酒店报备。
截至2022年3月3日17:50 ,山东中风险地区为青岛市黄岛区九龙江路53号甘水湾小区,暂无高风险地区。
获取全国风险等级最新名单及疫情防控措施的方式:微信搜索公众号上海本地宝,关注后在对话框回复【风险】 ,可获取全国风险等级查询入口,查看全国中高风险地区最新名单、疫情防控措施等 。由于疫情形势不断变化,中高风险地区的名单也会实时更新 ,建议通过官方渠道及时获取最新信息,以便合理安排出行和生活。
内蒙古、上海、天津疫情最新进展来了!各地管控措施一览
天津疫情进展:11月20日18时至21日18时,天津新增1例本土确诊病例 ,患者杨某某在滨海新区南港工业区某单位上班,系东丽鑫汇洋冷库核酸检测阳性带鱼暴露人员的密切接触者。本月天津已新增多个本土确诊病例,涉及海联冷冻食品有限公司 、东疆港区瞰海轩小区等地 ,其中瞰海轩小区被划为高风险地区。
张颖表示天津6天迎来疫情拐点,若措施到位,津南所有封控管控区预计除夕有序解封 。以下是详细介绍:天津疫情已取得全面胜利:天津这波疫情取得了全面胜利,判断依据不是单纯看阳性感染者数字 ,而是看发现地点和进入隔离点时间。
经济因素影响:就业机会减少:疫情导致部分行业(如旅游、餐饮、外贸)萎缩,就业市场收缩,部分人群被迫离开。生活成本压力:上海房价 、物价持续高位 ,疫情后收入不确定性增加,部分人选取前往生活成本更低的城市 。
截至2022年2月28日24时,天津市本轮疫情累计报告本土新冠肺炎确诊病例19例 ,均在定点医院治疗;累计报告本土无症状感染者2例,其中2例已转为确诊病例。
发表评论