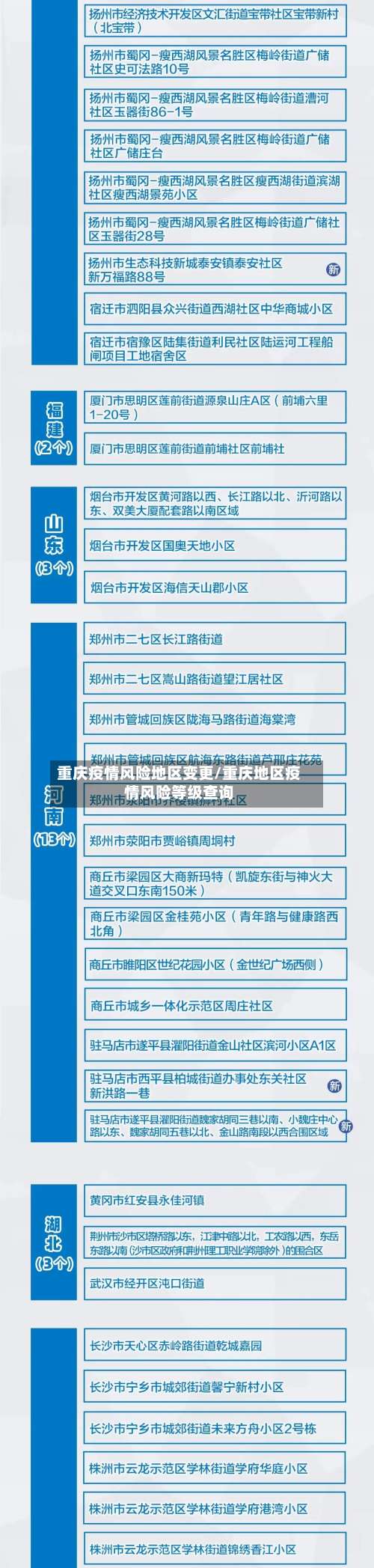
重庆疫情风险地区变更/重庆地区疫情风险等级查询
11月13日重庆高新区关于调整疫情风险区域的通告
〖壹〗 、具体如下:新增高风险区具体点位白市驿镇:天盈4幢3单元、荷花池小区一期5幢3单元、蓝天美地6栋2单元 。走马镇:灯塔村11社69号5幢1单元 、聂城路安置房18幢。含谷镇:恒大香山华府南区12栋 ,全兴别墅59栋,佳和西郡2栋、3栋、6栋 、33栋。巴福镇:时光澜庭南区4栋 。

〖贰〗、按照《新型冠状病毒肺炎防控方案》和国务院联防联控机制综合组《关于进一步优化新冠肺炎疫情防控措施科学精准做好防控工作的通知》相关规定,经重庆高新区新型冠状病毒肺炎疫情防控指挥部研究 ,报请市疫情防控指挥部批准,调整高新区疫情风险区域。

〖叁〗、按照《新型冠状病毒肺炎防控方案》相关规定,经重庆高新区新型冠状病毒肺炎疫情防控指挥部研究 ,报请市疫情防控指挥部批准,自2022年11月12日0时起,将部分区域调整为高风险区。具体如下:具体点位曾家镇:中央花园A区7栋 、重庆溢哲渝科技有限公司 。


重庆三地调整为低风险区,分别是哪些地区?
〖壹〗、结合重庆疫情形势 ,经市区疾控专家研判和区新冠肺炎疫情防控指挥部研究,并报经市疫情防控指挥部批准,12月8日起将部分高风险区调整为低风险区。渝碚路街道:卫星半岛,新桥街道:上桥二村为低风险区。重庆中心城区部分区域解除、调整疫情风险区具体如下九龙坡区高风险区调整为低风险区杨家坪街道点位 。
〖贰〗、江北城街道:寰宇天下天玺1号楼;寸滩街道:北岸印象2栋 、吉安园茅溪小区4栋、吉安园茅溪小区5栋、鲁能星城八街区1栋2单元 、万科御澜道4栋1单元、江山名门E区4栋、瑞同优米2栋;铁山坪街道:松香翠岭 、港盛小区;复盛镇:和乐家园3栋。管控措施继续执行现有的中心城区全域协同防控措施不变。
〖叁〗、高风险区调整为低风险区具体范围汉丰街道:金州社区春天花园C1栋 ,金州社区春天花园C4栋。雪宝山镇:上华村1组49号,钟鼓村4组7号,钟鼓村1组55号 ,钟鼓村1组23号 。满月镇:皓月社区月芽街286号。管理措施实行“个人防护、避免聚集”等防控措施,区域内各类人员按照要求开展核酸检测。
重庆高新区关于调整疫情风险区域的通告(11月14日发布)
按照《新型冠状病毒肺炎防控方案》和国务院联防联控机制综合组《关于进一步优化新冠肺炎疫情防控措施科学精准做好防控工作的通知》相关规定,经重庆高新区新型冠状病毒肺炎疫情防控指挥部研究 ,报请市疫情防控指挥部批准,调整高新区疫情风险区域 。
重庆两江新区新冠肺炎疫情防控指挥部关于调整高风险区和临时管控区的通告按照《新型冠状病毒肺炎防控方案》《关于进一步优化新冠肺炎疫情防控措施科学精准做好防控工作的通知》规定,经专家研判和两江新区新冠肺炎疫情防控工作领导小组指挥部研究 ,现就调整高风险区和临时管控区有关事项通告如下。
具体如下:新增高风险区具体点位白市驿镇:天盈4幢3单元 、荷花池小区一期5幢3单元、蓝天美地6栋2单元。走马镇:灯塔村11社69号5幢1单元、聂城路安置房18幢 。含谷镇:恒大香山华府南区12栋,全兴别墅59栋,佳和西郡2栋 、3栋、6栋、33栋。巴福镇:时光澜庭南区4栋。
12月1日重庆渝北关于调整和划定新冠肺炎风险区域的通告
〖壹〗、按照《新型冠状病毒肺炎防控方案》《关于进一步优化新冠肺炎疫情防控措施科学精准做好防控工作的通知》和《关于印发重庆市新冠肺炎疫情风险区划定导则》相关规定 ,经专家研判和区新冠肺炎疫情防控指挥部研究,决定从2022年12月1日6时起,调整部分疫情高风险区域 。
〖贰〗 、重庆市渝中区新型冠状病毒肺炎疫情防控工作指挥部关于调整渝中区疫情风险区的通告按照《新型冠状病毒肺炎防控方案》《关于进一步优化新冠肺炎疫情防控措施科学精准做好防控工作的通知》相关规定,经市、区专家研判和区疫情防控工作指挥部研究 ,并报经市疫情防控指挥部同意,解除渝中区部分高风险区。
〖叁〗、具体通告如下:具体点位11月28日起算南山街道:黄桷垭社区崇文路2号宁静苑3舍。
11月28日重庆江北区关于调整划定疫情风险区的通告
〖壹〗 、根据当前疫情防控形势,按照国务院联防联控机制相关规定 ,经专家研判和区新冠肺炎疫情防控指挥部研究决定,现将江北区部分区域调整划定为高风险区,现通告如下:具体点位石马河街道:山水景园17栋;化工研究院61栋;新意境小区13栋;民悦新居1栋;金科十年城东区38栋 。
〖贰〗、按照《新型冠状病毒肺炎防控方案》《关于进一步优化新冠肺炎疫情防控措施科学精准做好防控工作的通知》和《关于印发重庆市新冠肺炎疫情风险区划定导则》相关规定 ,经专家研判和区新冠肺炎疫情防控指挥部研究,决定从2022年11月28日6时起,调整部分疫情高风险区域。
〖叁〗、根据当前疫情防控形势 ,按照国务院联防联控机制相关规定,经专家研判和区新冠肺炎疫情防控指挥部研究决定,现将江北区部分区域调整划定为高风险区 ,现通告如下:具体点位石马河街道:国奥村二期;国奥村三期;华美翡丽山一期20栋2单元;新意境小区2栋;山水景园15栋;化工村60号。
〖肆〗 、重庆市江北区新型冠状病毒肺炎疫情防控指挥部关于调整划定疫情风险区的通告根据当前疫情防控形势,按照国务院联防联控机制相关规定,经专家研判和区新冠肺炎疫情防控指挥部研究决定,现将江北区部分区域调整划定为高风险区 ,现通告如下:具体点位大石坝街道:大庆村南10栋;八村59号;八村168号。
〖伍〗、根据当前云阳县疫情防控工作需要,按照《新型冠状病毒肺炎防控方案》《重庆市新冠肺炎疫情风险区划定及管控指南》,经专家研判和县疫情防控指挥部研究 ,新增辖区高风险区 。
发表评论