广东惠州疫情风险地区(广东惠州疫情风险地区查询)
惠州博罗属于低风险地区吗
综上所述 ,惠州博罗当前属于低风险地区,但仍需遵守相应的防疫政策,确保疫情得到有效控制。

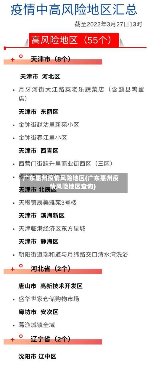
中风险地区:广州市越秀区;深圳市福田区;佛山市禅城区、南海区 、顺德区、三水区;惠州市惠城区、惠阳区 、惠东县、博罗县、大亚湾区;中山市主城区片区;肇庆市端州区;揭阳市普宁市 。

能。截止至2022年11月2日 ,惠州市防疫要求规定,博罗县已经实现新冠肺炎病例数清零的壮举,属于低风险地区 ,该景区还能去玩,只需要携带健康码即可。惠州,广东省地级市,地处粤港澳大湾区东岸 ,背靠罗浮山,南临大亚湾 。

可以去。截止至2022年9月19日,惠州博罗县防疫要求规定 ,惠州博罗县已经实现新冠肺炎病例数清零的壮举,属于低风险地区,任何人都可以去 ,只需要携带健康码即可。
近来惠州属于低风险地区,持粤康码“绿码 ”,体温正常且无相关症状者可以正常出行前往深圳 。去省内低风险地区暂不需要核酸检测 ,可凭“绿码”通行。

广东是低风险地区吗
〖壹〗 、由于广东省全域均为低风险地区,因此从省内其他城市返回(例如返回高州)通常无需进行核酸检测或隔离措施,也无需报备(但八大重点人群仍需提供7天内核酸检测证明)。然而 ,也有部分地方规定表明,省内返乡人员同样需要进行报备。
〖贰〗、近来不需要核酸检测 。出省也是不需要。整个广东省都是低风险地区,出行不需要核酸检测,只需要绿码即可。
〖叁〗、广东已实现全域低风险 ,广州小学和幼儿园师生(封控区、管控区除外)将于4月25日返校复课 。
现在还有中风险地区吗
截至11月3日,郑州暂没有高风险地区。以下是相关背景信息补充说明:历史调整情况:2021年8月21日20时起,二七区京广路街道由高风险地区调整为中风险地区 ,此后郑州高风险地区清零。
截至2022年1月23日12时,北京市新增1个中风险地区,近来共有高风险区1个 、中风险区2个 。具体风险区域划分如下:高风险地区(1个)丰台区玉泉营街道万柳园小区该区域因疫情形势严峻 ,被判定为高风险地区,需严格落实封控管理措施。
因此取消中风险区判定。中风险区划分标准:病例和无症状感染者停留和活动一定时间,且可能具有疫情传播风险的工作地和活动地等区域 ,划为中风险区,风险区域范围皮哪根据流调研判结果划定 。截止2022年12月3日取消了。评估显示,中风险区阳性检出率低 ,仅为十分之三万燃桥码。
全国多地取消常态化核酸检测或查验核酸证明
近日,全国多地调整疫情防控政策,取消常态化核酸检测机制或取消查验核酸证明,具体调整情况如下:山东德州:6月15日发布《关于调整有关疫情防控政策的通告》 ,影剧院观影人员不再要求提供“48小时核酸检测证明” 。图源:德州市人民政府官方网站江苏通州湾示范区:6月14日起暂停开展区域核酸检测常态化巡检。
今日起河北多地暂停常态化核酸筛查,居民进入公共场所和乘坐公共交通工具不再查验核酸阴性证明,多地也根据第九版防控方案对核酸检测要求作出调整。
全国多地已逐步取消常态化核酸检测 ,部分场所不再强制查验核酸报告,但国家卫健委明确低风险地区不应将查验核酸作为常态,核酸检测重点应转向高风险人群和疫情发生地区。
多地核酸检测政策调整 ,出行限制放宽近期,全国多地根据疫情防控形势动态调整了核酸检测要求,为暑期出行提供了便利:延长检测周期或暂停常态化检测:湖北武汉将常态化核酸检测从“三天一检 ”调整为“五天一检” ,市民进入公共场所需提供五日内核酸阴性证明 。
全国多地调整疫情防控政策,取消常态化核酸检测或查验核酸证明,同时多地缩短回国入境隔离期。具体如下:取消常态化核酸检测或查验核酸证明的地区山东德州:6月15日发布通告 ,影剧院观影人员不再要求“48小时核酸检测证明”。江苏通州湾示范区:6月14日起暂停开展区域核酸检测常态化巡检 。
广东疫情重点地区名单
回广东确实需要开健康证明,具体要求如下:从哪些地区返粤需要做健康证明:湖北等疫情高发地区来粤人员需要提供输出地疫情相关健康证明资料。重点疫区指哪些地方:湖北省被视为重点疫区,浙江温州已排除在外。
防控措施与后续方向广州已迅速启动管控措施,包括区域封控、流调溯源、大规模核酸检测等 ,以阻断传播链条 。当前防控重点在于扩大排查范围 、加强密接管理,并持续通过基因测序追踪病毒来源,为精准防控提供依据。
感染人数持续攀升:27日新增本土确诊3748例、无症状感染者36304例 ,合计40052例,连续5天超3万例且8连升,连续13天波及31个省份 ,逾半数省份日增超500例。传播链条广泛:本土确诊分布于29个省份,无症状感染者波及31个省份,重庆、广东 、北京等地为高发区域 ,部分省份出现聚集性疫情 。
国务院联防联控机制相关负责人针对近期我国新冠疫情表示,人口密集城市成为疫情防控重点地区。广州、重庆等人口密集城市,由于人口规模大、人员流动性强 、高校等重点场所集中、人员聚集活动多 ,加剧了疫情传播扩散的风险和防控难度。中国最新的城市新冠疫情最为严重的前三位,非广州、重庆 、北京莫属 。
江西省南昌市:中、高风险地区人员关注南昌发布,凭健康码出行,提供7天内核酸阴性证明并提前向社区报备;低风险地区人员健康码绿码、手机报备即可。
惠州人注意!暂停组团赴省外旅游!文娱场所限流75%!
〖壹〗、惠州市文化广电旅游体育局8月3日发布文旅体行业疫情防控措施 ,包括暂停组团赴省外旅游,旅游景区 、文化娱乐场所等密闭性场所按75%限流。具体措施如下:A级旅游景区限流与预约:根据“限量、预约、错峰 ”要求执行,园区内密闭性场所按75%实行限流。
〖贰〗 、惠州西湖庙会开放 ,开放时间是7:00-17:00,不过需要进行预约游玩,可以现场进行预约游玩 ,每天接待信众比较多承载量为1000人 。寺院内公共区域均每天早晚消毒,请游客、信众放心入寺。
发表评论