【疫情中风险地区调整,疫情中风险地区调整政策】
7月24日,本土新增5+4;辽宁四川各有一地调为中风险地区 月24日,全国本土新增确诊病例5例、无症状感染者4例;辽宁沈...
- 生活常识
- 2026-02-01
- 阅读 37
7月24日,本土新增5+4;辽宁四川各有一地调为中风险地区 月24日,全国本土新增确诊病例5例、无症状感染者4例;辽宁沈...
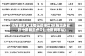
重点管控地区和重点关注地区区别是什么 〖壹〗、重点管控地区是指通常所说的中高风险地区所在的行政区域。重点关注地区是指重点...
手机上怎么查询快递停发地区 〖壹〗、通过顺丰速运APP可以查询快递停发地区,具体操作步骤如下:准备工具与原料确保手机为苹...
...石峰区2例、荷塘区4例、攸县6例新冠病毒确诊病例或无症状感染者!活... 感染者4:万某峰,男,19岁,居住在荷塘...
重点疫区都有哪些省份 湖北省作为重点疫区:作为疫情的发源地,湖北省尤其是武汉市在疫情期间面临着极大的挑战。随着疫情的扩散...
今日或宣布解禁(5.25 今日(5月25日)日本部分地区存在解禁可能,但最终是否解禁需以官方正式消息为准,近来尚未明确...
中国疫情最严重的三个省 〖壹〗、疫情最严重的三个省是湖北省、广东省和河南省。湖北省是疫情爆发的中心地带,尤其是武汉市。这...
合肥市庐江县有没有疫情 没有。通过查询合肥市庐江县当地疫情了解到,合肥市庐江县没有疫情。截止到2022年12月7日,合肥...
五一还能出行吗?各地最新防疫政策一图速览 〖壹〗、中高风险地区所属县来(返)昌人员实施“7+7”管控(7天集中隔离+7天...
台积电1名工程师确认感染新冠,“缺芯”现状或加剧 〖壹〗、台积电1名工程师确诊感染新冠,近来事件不影响公司营运,但台湾地...