泰丰号
  • 首页
  • 娱乐资讯
  • 生活常识
  • 游戏百科
  • 互联网
  • 选择指南
  1. 首页
  2. 互联网 第81页
有疫情的地区能去么(有疫情不能去)

有疫情的地区能去么(有疫情不能去)

中风险地区出行规定:中风险地区可以去外省吗 〖壹〗、中风险地区民众一般不建议跨地区出行,即不建议去外省。具体的中风险地区...

  • 互联网
  • 2026-02-01
  • 阅读 40
【泰州姜堰地区疫情防控,泰州市姜堰疫情】

【泰州姜堰地区疫情防控,泰州市姜堰疫情】

泰州疫情防控询问电话 泰州疫情防控询问询问电话:052386393120。以下为各区防疫中心的询问电话。泰州防疫中心电话...

  • 互联网
  • 2026-02-01
  • 阅读 36
【珠海推荐无疫情地区吗,珠海推荐无疫情地区吗最新消息】

【珠海推荐无疫情地区吗,珠海推荐无疫情地区吗最新消息】

返珠海人员最新政策 〖壹〗、河源市对中山、珠海等市外来(返)河人员健康管理措施如下:有市外旅居史人员:须持48小时内核酸...

  • 互联网
  • 2026-02-01
  • 阅读 36
【返淮如何报备疫情地区,2021今年返淮人员要求】

【返淮如何报备疫情地区,2021今年返淮人员要求】

开车去淮南,现在可以吗 要确定的是你是否高风险区回来。还有你所在地是否高风险,如果是的话那肯定是要隔离。高中风险地区来(...

  • 互联网
  • 2026-02-01
  • 阅读 45
这次疫情主要在哪地区/这次疫情主要在哪地区爆发

这次疫情主要在哪地区/这次疫情主要在哪地区爆发

纽约疫情主要来自哪儿?美国专家有重要发现! 〖壹〗、纽约疫情主要来源于欧洲旅行者,而非亚洲,这一结论已得到美国多个研究团...

  • 互联网
  • 2026-02-01
  • 阅读 39
【来宾疫情是否重点地区,来宾现在有新型肺炎吗】

【来宾疫情是否重点地区,来宾现在有新型肺炎吗】

全国疫情风险等级名单是? 〖壹〗、疫情级别通常根据疫情的传播风险、严重程度及防控需求进行划分,主要分为低风险地区、中风险...

  • 互联网
  • 2026-02-01
  • 阅读 42
资阳有疫情的地区吗/资阳有疫情的地区吗现在

资阳有疫情的地区吗/资阳有疫情的地区吗现在

11月27日资阳雁江区新增11例新冠病毒无症状感染者 月27日0-24时,资阳市新增11例新冠病毒无症状感染者,均在雁江...

  • 互联网
  • 2026-02-01
  • 阅读 49
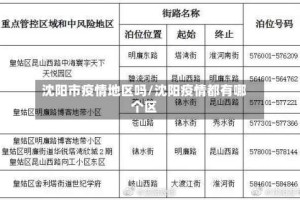
沈阳市疫情地区吗/沈阳疫情都有哪个区

沈阳市疫情地区吗/沈阳疫情都有哪个区

沈阳是否有疫情 疫情突袭,社区工作面临挑战3月初,沈阳出现疫情“倒春寒”,社区防疫压力骤增。作为吉祥社区党委书记,宋杨凭...

  • 互联网
  • 2026-02-01
  • 阅读 37
临武哪个地区有疫情发生(临武有哪些地方)

临武哪个地区有疫情发生(临武有哪些地方)

临武县去衡阳要做核酸检测吗 〖壹〗、要做核酸。衡阳,湖南省地级市。通过查询湖南省疫情防控中心可知,截止2022年9月28...

  • 互联网
  • 2026-02-01
  • 阅读 38
洛阳地区疫情怎么样(洛阳市的疫情怎么样)

洛阳地区疫情怎么样(洛阳市的疫情怎么样)

洛阳有几个高风险地区 【法律分析】洛阳嵩县地区近来没有中、高风险区域,都是低风险地区。低风险:无确诊病例或连续14天无新...

  • 互联网
  • 2026-02-01
  • 阅读 40
  • 首
  • <
  • 77
  • 78
  • 79
  • 80
  • 81
  • 82
  • 83
  • 84
  • 85
  • 86
  • >
  • 尾

热门文章

  • 拼多多疫情地区调整公告/拼多多疫情停发快递了
    拼多多疫情地区调整公告/拼多多疫情停发快递了
    2026-02-02
  • 遵义地区疫情限行通知(遵义疫情控制了吗)
    遵义地区疫情限行通知(遵义疫情控制了吗)
    2026-02-02
  • 淘宝疫情不能发货地区/淘宝疫情地区设置不发货
    淘宝疫情不能发货地区/淘宝疫情地区设置不发货
    2026-02-01
  • 【疫情防控红黄地区,疫情红区黄区是什么意思】
    【疫情防控红黄地区,疫情红区黄区是什么意思】
    2026-02-02
  • 【日本疫情发生地区,日本疫情发展时间表】
    【日本疫情发生地区,日本疫情发展时间表】
    2026-01-31

最新文章

  • 昆明疫情地区有哪些城市(昆明疫情分布地点)

  • 【疫情地区的人能去外省吗,疫情地区的人能去外省吗要隔离吗】

  • 怎样查询地区疫情的等级(如何查询疫区级别)

  • 【孟加拉那个地区疫情严重,孟加拉那个地区疫情严重吗】

  • 茌平疫情风险地区查询(茌平疫情风险地区查询最新)

随机文章 换一换

  • 疫情地区体测政策最新(疫情期间体能测试工作方案)
    疫情地区体测政策最新(疫情期间体能测试工作方案)
    2026-02-01
  • 怎么看疫情地区表格(怎么看疫情地图数据)
    怎么看疫情地区表格(怎么看疫情地图数据)
    2026-01-31
  • 强制员工到疫情地区上班/疫情期间强迫员工上班怎么举报
    强制员工到疫情地区上班/疫情期间强迫员工上班怎么举报
    2026-02-01
  • 松原地区疫情值班(松原市疫情防控小组)
    松原地区疫情值班(松原市疫情防控小组)
    2026-02-01
  • 横店什么地区有疫情病例/横店近来情况
    横店什么地区有疫情病例/横店近来情况
    2026-02-01
我们是一个中立的游戏资讯网站,分享独立的游戏体验和测评,本站禁止发黄赌毒,如发现全部删除,有发现者可向站长举报
© 泰丰号2026 版权所有 . Powered By Z-BlogPHP . 浙ICP备17008854号-2