【怎么查疫情封控地区,怎么查询疫情地区风险分布】
怎么查自己是否封控区
可以通过腾讯地图的疫情管控地图功能来查询自己是否处于封控区 ,具体操作如下:工具/原料:需准备一部安装有腾讯地图(版本v21)的智能手机,以iPhone8(iOS11系统)为例 。操作步骤:打开腾讯地图:在手机上启动腾讯地图应用,并完成登录。进入图层设置:在应用首页面,找到并点击【图层】选项。选取疫情管控地图:在图层设置中 ,点击【疫情管控地图】功能。

可以通过国家政务服务平台查询自己是否处于封控区,具体操作步骤如下:进入软件服务页面:打开国家政务服务平台(版本3),在软件首页点击“服务”选项进入服务页面 。选取疫情风险查询功能:在服务页面中找到并点击“各地疫情风险等级查询 ”功能入口。

设备:iphone13系统:ios16方法一:通过高德地图查询 步骤:开启手机定位功能后打开高德地图 ,首页会直接显示小区及周边区域的封控状态。原理:高德地图基于实时更新的疫情数据与地理信息,结合用户定位自动标注封控区域,信息覆盖范围包括小区 、道路等 。
微信搜索并进入疫况小程序。点击查询。设置附近距离即可查询疫情轨迹 。除了上面这几步可以看到疫情地图信息之外 ,当司机们可能需要长途驾驶经过很多地方的时候。在微信输入目的地,就会通过系统分析,结合前往目地的行程涉及疫情情况。会直接提供绕开了封闭疫情城市的最佳路线 ,而且还会有文字提醒 。
打开地图软件,搜索“疫情管控地图”,可以迅速找到封控区、管控区、防范区的具体位置信息 ,一目了然。选取对应的地址后,即可确认自己是否位于管控区内。在疫情管控区域划分中,封控区、管控区 、防范区有各自的标准 。
查自己小区是封控还是管控具体步骤如下:工具:华为手机、腾讯地图。首先在手机上打开并登录腾讯地图,并在首页面点击【图层】。再点击【疫情管控地图】。这样就可以查看到自己是否在封控区 。如果定位的位置不在封控区标识的区域内 ,就证明自己所处区域不在封控区内。
2022年广州封控地图怎么查?(附查询入口)
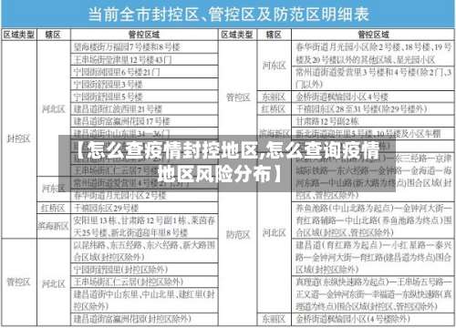
022年广州封控地图可通过微信搜索“广州本地宝”公众号查询,关注后在对话框回复【封控】,即可获取广州疫情封控地图、各区封控区+管控区+防范区名单 、管理措施及服务热线等信息。查询入口及操作步骤入口:微信公众平台(通过“广州本地宝”公众号获取服务) 。
查询入口及操作步骤 入口获取:微信搜索公众号广州本地宝 ,关注后在对话框回复【封控】,即可获得广州封控/管控地图查询入口。操作步骤:进入查询页面后,选取点击管控区 ,能够查询当前广州管控区域最新范围。查询过程中,还可选取所在区,查看该区封控区、管控区、防范区的具体范围 。
022年全国封控管控地图可通过关注地方本地宝公众号获取 ,以广州为例,可通过“广州本地宝 ”公众号查询封控地图 、封控管控区范围及服务热线等信息。以下是详细介绍:查询方式:微信搜索公众号“广州本地宝”,关注后在对话框回复【封控】 ,即可获取广州疫情封控地图查询入口。
关注广州本地宝微信公众号,在对话框回复【封控】,即可获得广州疫情封控地图查询、疫情封控区、管控区 、防范区名单及进出要求、解封信息等 。
怎么在地图上查封控区
第一步:打开百度地图并进入疫情动态模块启动百度地图应用,在首页或功能菜单中找到“疫情动态”入口并点击。该模块通常聚合了疫情相关数据与服务 ,包括封控区、风险等级等信息。第二步:选取“疫情场所 ”功能在疫情动态页面中,找到“疫情场所”选项并点击 。
本地宝封控/管控/防范地图查询查询入口:通过微信搜索公众号“广州本地宝”,关注后在对话框回复【封控】 ,获取查询入口链接。操作流程:进入链接后,选取所在区域(如天河区 、越秀区等)。地图会显示封控区、管控区、防范区的具体范围,可通过缩放地图查看细节。
进入图层设置:在应用首页面 ,找到并点击【图层】选项 。选取疫情管控地图:在图层设置中,点击【疫情管控地图】功能。查看结果:地图将显示封控区标识,若定位位置不在封控区域内 ,则当前区域非封控区;反之,则处于封控区内。
广州管控区域地图可通过微信搜索“广州本地宝 ”公众号,关注后在对话框回复【封控】获取入口进行查看 ,同时可获取各区封控区、管控区 、防范区名单、管理措施及服务热线等信息 。具体操作步骤:打开微信,在搜索栏输入“广州本地宝”,关注该公众号。进入公众号后,在对话框输入“封控”并发送。
可以通过本地宝APP查询封控区地图 ,具体操作步骤如下:准备工具:确保手机型号为华为P50(其他型号手机操作类似),系统版本为HarmonyOS0.0及以上,并已安装本地宝APP(版本0.6) 。进入疫情服务助手:打开本地宝APP ,进入首页后选取【疫情服务助手】功能入口。

广州封控区和管控区在哪里查(附入口)
广州封控区和管控区可通过以下方式查询:查询入口:可直接查看广州封控区、管控区 、防范区地图获取相关信息。温馨提示:查询过程中,可选取区,查看所在区封控区管控区防范区范围 。
广州管控区域地图可通过微信搜索“广州本地宝 ”公众号 ,关注后在对话框回复【封控】获取入口进行查看,同时可获取各区封控区、管控区、防范区名单 、管理措施及服务热线等信息。具体操作步骤:打开微信,在搜索栏输入“广州本地宝” ,关注该公众号。进入公众号后,在对话框输入“封控”并发送 。
查询入口及操作步骤 入口获取:微信搜索公众号广州本地宝,关注后在对话框回复【封控】 ,即可获得广州封控/管控地图查询入口。操作步骤:进入查询页面后,选取点击管控区,能够查询当前广州管控区域最新范围。查询过程中,还可选取所在区 ,查看该区封控区、管控区、防范区的具体范围。
发表评论