【当前疫情风险地区图,当前疫情中高风险地区地图】
丰台区现高风险地区,机构防护不容疏忽!
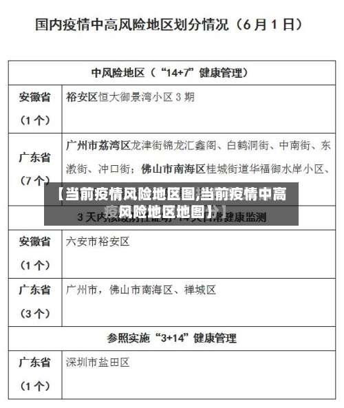
截至6月14日15时 ,丰台区花乡地区为全国唯一高风险地区,机构防护需严格落实以下措施:当前疫情风险背景高风险地区:丰台区花乡地区因新发地市场聚集性疫情被列为全国唯一高风险地区,新增确诊病例均与新发地市场相关。中风险地区:北京市西城区、丰台区 、房山区、大兴区共8个街乡为中风险地区,需加强防控 。

截至2022年1月25日 ,北京丰台区存在中高风险地区,具体情况如下:高风险地区:丰台区玉泉营街道万柳园小区。
北京丰台区属于中高风险等级。北京丰台区高风险地区:新村街道、花乡(地区)乡。北京丰台区中风险地区:丰台街道、南苑街道 、长辛店街道、卢沟桥街道、大红门街道 、右安门街道、马家堡街道、长辛店镇 、南苑(地区)乡、卢沟桥(地区)乡、西罗园街道 。
丰台区诊所医务人员被采取刑事强制措施情况事件背景:北京市丰台区一私人诊所,为逃避医疗卫生机构内部员工定期进行核酸检测的相关规定 ,自2021年5月起,陆续向第三方检测机构提供未经实际采样的内部员工虚假咽拭子样本30余份进行检测,骗取核酸检测阴性报告 ,危害疫情防控工作。
2022全国中高风险地区一览表最新(实时更新)
截至近来,国内共有2个高风险地区,76个中风险地区 ,主要分布在陕西省 、河南省、浙江省等地,以下为详细信息(数据不包括港澳台地区):高风险地区:具体地区名单会随疫情形势动态调整,可通过权威渠道实时查询。高风险地区通常意味着当地疫情较为严重 ,传播风险高,会采取更为严格的防控措施,如封控管理、全员核酸检测等 。
全国中高风险地区名单持续更新如下:截至2022年6月21日,全国有高风险地区11个 ,中风险地区38个如下。
022年全国中高风险地区查询可通过以下两种主要方式实现:查询方式一:国务院客户端小程序——疫情风险等级查询入口获取:通过微信搜索“国务院客户端”小程序,进入后即可找到“疫情风险等级查询 ”功能入口。
全国风险区查询方式用户可通过以下途径实时查询全国高中低风险区名单:官方渠道:国家卫生健康委员会官方网站 、各省市卫健委官方发布平台 。第三方平台:如“天津本地宝”等本地生活服务平台,提供持续更新的风险区一览表及政策解读。手机访问:通过搜索引擎输入“全国疫情风险等级查询”获取实时信息。
怎么在地图上看疫情风险地区
进入“我的”页面打开高德地图APP ,在首页底部导航栏中点击【我的】,进入个人中心页面 。打开“更多工具 ”在“我的”页面中,向下滑动找到【更多工具】选项并点击 ,进入功能集合页面。选取“疫情地图”在“更多工具 ”页面中,找到【疫情地图】功能并点击,系统将自动加载当前区域的疫情风险分布信息。
进入疫情地图:打开手机高德地图软件 ,在首页下方功能栏中找到并点击“疫情地图”选项 。选取目标区域:进入疫情地图后,地图会以不同颜色标记风险地区(通常高风险地区用深色或特定颜色标注,如红色;中风险地区可能用黄色标记)。
在高德地图上查看疫况风险地区 ,可通过其“新冠肺炎疫情地图”功能实现,具体步骤如下:打开高德地图APP:确保手机已安装高德地图应用(如华为mate30pro鸿蒙0系统下的高德地图0版本),打开后进入首页。进入搜索框:在首页下方或最上方找到搜索框,点击以输入查找内容。
进入“我的 ”页面:打开高德地图APP ,在首页点击底部导航栏的【我的】 。打开工具箱:在“我的”页面中,找到并点击【更多工具】选项。查看疫情地图:在工具列表中,选取【疫情地图】功能 ,即可显示当前所在区域及周边的疫情风险等级分布。注意事项:确保高德地图APP为最新版本,避免因版本过低导致功能缺失 。

全国高风险地区有哪些?
高风险地区:指病例和无症状感染者的居住地,以及活动频繁且疫情传播风险较高的工作地和活动地等区域。通常以居住小区(村)为单位划定 ,具体范围可根据流调研判结果调整。
高风险国家包括朝鲜、伊朗和缅甸 。这些国家被金融行动特别工作组列为高风险国家或地区,因为它们在反洗钱和反恐怖融资体系上存在显著缺陷。FATF作为全球反洗钱和反恐怖融资的世界标准制定机构,持续监测并评估各国和地区在这些领域的表现 ,以督促其改进缺陷。
操作步骤:进入查询页面:在搜索结果中选取国家政务服务平台或国务院客户端的查询入口 。选取地区:系统默认显示当前定位所在地的风险等级,若需查询其他地区,可通过手动筛选功能切换目标城市或区县。查看中高风险地区:在页面中找到“点击查询全国中高风险疫情地区”的选项 ,点击进入后即可查看最新名单。
发表评论