中低疫情风险地区山东(疫情中高风险地区山东)
山东聊城风险级别
聊城农商行个人理财产品风险等级一般分为低风险、中低风险 、中等风险、中高风险和高风险几个级别。低风险产品通常本金安全性高 ,收益相对稳定,波动较小 。这类产品可能主要投资于货币市场工具等较为稳健的资产。中低风险产品在保证一定本金安全的基础上,收益有一定的不确定性,但波动范围相对适中。

低风险区。聊城地区近来没有中、高风险区域 ,都是低风险地区 。疫情风险区等级划分的标准:高风险地区:一般是指累计新冠病例超过了50例,同时〖Fourteen〗、天内是有聚集性疫情发生。

房产投资风险:房价天花板显现:聊城房价已达到约2万元/平方米的天花板,未来上涨空间有限。经济支撑不足:缺乏高端产业和人才支撑 ,房价缺乏持续上涨的动力 。投资回报率低:由于城市等级低 、经济发展缓慢,房产投资回报率可能较低,甚至面临贬值风险。

聊城疫情风险等级区域划分标准如下:第什么是高中低风险地区高风险地区:指的是累计新冠肺炎病例超过了50例 ,并且〖Fourteen〗、天内是有聚集性疫情出现。中风险地区:14天内有新增确诊的病例,且累计确诊病例没有超过50病例;合计确诊的病例已超过50例,14天之内并无出现聚集性疫情 。

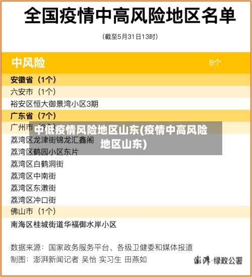
山东中风险地区有哪些
截至2022年3月3日17:50 ,山东中风险地区为青岛市黄岛区九龙江路53号甘水湾小区,暂无高风险地区。
风险等级未调整:根据2022年2月24日10:30更新的信息,青岛市因疫情涉及病例活动轨迹清晰、风险排查管控到位 ,总体风险较低,未发生社区传播风险,因此暂不调整疫情防控风险等级,全市仍为低风险地区。(可通过扫描图片二维码或进入本地宝 、全国疫情风险等级查询系统 ,定位至山东省青岛市,实时获取最新信息 。
内蒙古:自2月22日9时起,呼和浩特市新城区、回民区、玉泉区 、赛罕区的多个社区和村调整为中风险地区 ,调整后,呼和浩特市共有高风险地区3个,中风险地区63个。
截止2021年8月13日山东一共有三个中高风险地区如下:中高风险地区判断标准 是地域 ,以街道、乡镇为基本单位。是时间,最长潜伏期14天为一个单位 。是疫情,有多少病例 ,有没有发生聚集性疫情。具体标准是一个街道在14天内有没有新冠肺炎确诊病例,有多少,来划分。
高风险。临缺毕判清属于疫情数吵高风险地区 ,临清是山东省辖县级市,由聊城市代管 。截伏改止2022年11月28日该地属于疫情防控管理时期,任何人不得外出,且必须每天进行核酸检测。第什么是疫情的高中低风险区 高风险区域:是总计新冠确手饥诊病例有超过50例 ,且14天内是有聚集性疫情出现。
趵突泉街道青年东路7号院16号楼,智远街道盛景家园小区8号楼1单元、盛景家园小区1号楼1单元 、绿城百合花园社区49号楼2单元,龙洞街道长安欣苑9号楼2单元、西江华府六区5号楼划为高风险区;将历下区除高风险区外的其他区域划为低风险区 。
济宁市任城区风险等级
〖壹〗、低风险区域 ,截止近来,济宁无中高风险。均为低风险地区。
〖贰〗 、任城区关于调整疫情风险区的通告根据国务院联防联控机制规定和优化措施要求,经综合研判 ,决定将任城区以下高风险区降为低风险区:安居街道安居史海村供销社、西朱庄村环坑西街第三胡同、运河湾社区31号楼1单元,金城街道九九花园11号楼东单元 。
〖叁〗、同时,2022年12月1日0时至24时 ,全市无本土确诊病例出院。本土无症状感染者解除医学观察8例,其中任城区2例,曲阜市1例 ,邹城市1例,鱼台县1例,梁山县3例。截至2022年12月1日24时,全市现有本土确诊病例4例 ,本土无症状感染者352例 。
发表评论