疫情风险地区重庆政策(重庆疫情风险评估)
湖北回重庆云阳会被隔离吗?
湖北回重庆云阳是否会被隔离,取决于湖北出发地是否为中 、高风险地区或所在县(市、区、旗)是否存在中 、高风险区 ,具体如下:中、高风险地区来渝人员:若从湖北的中、高风险地区返回重庆云阳,需实行14天集中隔离医学观察,并在第14天各进行1次核酸检测。

南川座客车去云阳不会被隔离 。通过查询相关公开信息 ,回云阳需要提供48小时内核酸检测阴性证明,健康码,行程 ,体温正常即可,不需要隔离。

月13日重庆云阳县新增1例本土确诊病例(轻型),系市外返回云阳县集中隔离管控人员,返回前已提前报备 ,其活动轨迹如下:5月11日 13:03—15:05 乘坐专车(车牌号沪DE1888)经G42高速,在云阳互通收费站下道,全程未下车。15:05—16:16 由县疫情防控专车闭环转运至集中隔离点 。

可以。你要看防御人员怎么安排 ,如果他们说你不用隔离,核算做了结果也出来了,也切都正常你就可以走了 ,回去的路上如果你不经过高风险地区,你也不用在家,居家隔离。
会 。从重庆到云阳地区 ,截止到2022年12月24日,为了保证人们的身体健康,是会进行隔离的 ,还需要大家佩戴口罩,按时进行核酸检测。
其它省市也会出台低风险地区流入非特殊人员不需要核酸检测的相关公告。
重庆中风险高风险地区来厦门用不用隔离?
重庆中风险 、高风险地区人员应暂缓来(返)厦,待所在地区风险等级降至低风险后方可来(返)厦;若已从重庆中高风险地区来(返)厦,需实施14天集中或居家医学观察 ,并按规定进行新冠病毒核酸检测。
自驾回厦门是否需要隔离,取决于出发地疫情风险等级及具体防疫要求,中高风险地区或发生本地疫情地区人员抵厦后须按要求进行健康管理 ,其他低风险地区人员一般无需隔离 。具体如下:中高风险地区:暂缓入厦。如确需来厦门,需要进行核酸检测及隔离14天。
中高风险地区来厦门人员隔离7天并进行核酸检测;低风险地区入厦出示48小时核酸+三天两检,并做好健康监测;无涉疫城市地区入厦出示健康码绿码 。天津:入境人员实施“7天集中隔离医学观察+3天居家健康监测 ”。来(返)津人员需持48小时内核酸检测阴性证明、天津健康码“绿码” ,并完成报备。
街道有中风险地区可以进重庆吗
如经重庆中转前往其他省(区、市),在机场、火车站 、长途汽车站、码头核酸检测点免费做1次核酸,通过微信、支付宝“重庆健康出行一码通”小程序或者“社区报告二维码 ”报备 ,在做好个人防护前提下换乘离渝(不乘坐公交地铁) 。
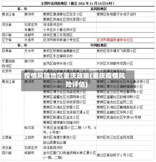
不能自由出入重庆。但比较好非必要不前往中 、高风险区及所在城市和重点地区,减少跨省(区、市)人员流动。中、高风险地区来渝要14天集中隔离+5次核酸检测(第14天开展核酸检测) 。
有中风险区7天旅居史的来渝返渝人员,实行“7天居家隔离”(以离开中风险区之日计) ,没有居家隔离条件的实行集中隔离,第7天各做1次核酸检测。

低风险地区回重庆要隔离吗
遂宁近来是低风险区,回重庆一般不会被隔离,但需遵循相关防疫要求。 具体如下:遂宁来渝人员总体要求遂宁虽为低风险区 ,但因存在疫情,来渝人员需提供48小时内核酸检测阴性证明,抵渝后3天内完成2次核酸检测(采样间隔至少24小时) ,且在检测结果出来前原则上居家观察,同时实行7天自我健康监测 。
如果是低风险地区来,健康码与行程码是绿色的话 ,到重庆转机不会被隔离。以下是在重庆机场可能被隔离的具体情况及健康提示:机场被隔离情况:你的健康码或行程码为黄色与红色。你从中高风险所在的地点来。健康提示:非必要不举办聚集性活动 。
广西南宁近来是低风险地区,回重庆不需要隔离。不过,不同情况来渝返渝人员有相应的防疫要求 ,具体如下:出现本土病例,但未划定中 、高风险地区的地市来渝返渝人员 需提供48小时内核酸检测阴性证明,实行7天自我健康监测 ,抵渝后24小时内做1次核酸检测(核酸检测结果未出前原则上居家观察)。
徐州回重庆是否需要隔离,需根据徐州当地疫情风险等级及具体区域情况判断,具体如下:若从徐州的中、高风险地区来渝返渝:实行14天集中隔离医学观察 。在第14天各做1次核酸检测。
低风险地区到重庆的政策
法律分析:从没有疫情的低风险地区来返重庆的人员(没有中高风险地区居住史),只需要持“绿色一码通”即可正常通行。法律依据:《中华人民共和国传染病防治法》第五条 各级人民政府领导传染病防治工作 。县级以上人民政府制定传染病防治规划并组织实施 ,建立健全传染病防治的疾病预防控制、医疗救治和监督管理体系。
由国内低风险地区出入重庆,出示健康码 、行程卡绿码即可放行,由国内中高风险地区出入重庆 ,在出示健康码、行程卡绿码、提供核酸检测阴性证明的基础上,需集中隔离〖Fourteen〗 、天。健康码是以实际真实数据为基础,由市民或者返工返岗人员通过自行网上申报 ,经后台审核后,即可生成属于个人的二维码 。
现在低风险地区人员去重庆需要出具渝康码或健康码;对中(高)风险区域来重庆返回重庆人员实行集中隔离医学观察直至离开风险区满14天,并在隔离的第14天分别开展一次鼻咽拭子核酸检测。隔离期间 ,如中(高)风险地区降为低风险地区,在核酸检测结果阴性后可解除隔离。
【法律分析】外地低风险来重庆最新政策:(一)出现本土病例,但未划定中、高风险地区的地市:需提供48小时内核酸检测阴性证明 ,实行7天自我健康监测,抵渝后 24 小时内做1次核酸检测(核酸检测结果未出前原则上居家观察) 。
对于来自低风险地区的旅客,如果没有疫情且未被划定为中高风险的城市,进入重庆时需提供48小时内有效的核酸检测阴性证明 ,并在抵达重庆后24小时内进行一次核酸检测。在等待核酸检测结果期间,建议居家观察。
发表评论